章节
“平台式”联动:广州实践
摘要
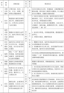
构建多元参与的“三社”联动网络,需要一个各方力量汇集的网络平台,通过这一网络平台,才能实现上下(政府-社区)协同共治、内外(政府-社会)良性互动,发挥平台作为联动“纽带”的重要功能。所谓平台,通常是指具有一定功能的载体。而网络平台,则是具有一定功能载体的系统。家庭综合服务中心,作为广州市“三社”联动实践之纽带,有一套较为完善的运行体系,发挥汇聚各方力量的平台功效,从而将社区内的不同主体纳入其网络之中。在此,本章重点介绍广州市越秀区以家庭综合服务中心为聚合点的“平台式”三社联动实践方式及其运行机制。
关键词
检索正文关键字
章节目录
- 第一节 “平台式”三社联动概述
-
第二节 广州实践:“平台式”联动
- 一 广州市创新基层社会治理基本概况
- 二 “平台式”三社联动特色
- 三 “平台式”三社联动运行机制
- (一)政策设计
- (二)家综平台搭建
- (三)家综平台运营
-
第三节 简要评价
- 一 主要成效
- 1.家综中心作为“三社”联动平台的角色优势
- 2.家综中心作为“三社”联动平台的实践功能
- 二 存在问题
- 一 主要成效
-
第四节 延伸案例:北京市东城区实践和宁波市海曙区实践
- 一 北京市东城区实践
- (一)具体做法
- (二)创新点和特色
- (三)案例评价
- 二 浙江省宁波市海曙区实践
- (一)具体做法
- (二)创新点和特色
- (三)案例评价
- 一 北京市东城区实践
相关文献
查看更多>>>









