章节
浙江省特色小镇调研报告
检索正文关键字
章节目录
-
一 浙江特色小镇基本情况
- (一)建设背景
- (二)功能定位
- (三)主要特点
-
二 浙江特色小镇经验做法
- (一)聚焦特色产业,再造增长新动力
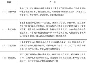
- (二)创新建管模式,强化制度新供给
- (三)政策精准对接,探索服务新模式
- (四)坚持市场运作,释放市场新活力
- (五)融合叠加功能,营造发展新生态
-
三 河南建设特色小镇建议
- (一)科学编制总体规划
- (二)培育壮大特色产业
- (三)打造创新创业平台
- (四)打造精致宜居环境
- (五)创新发展体制机制
- (六)强化各类保障
相关文献
查看更多>>>


