章节
我国商用车产业发展对标研究
摘要
本报告阐述了我国商用车产业在全球所处地位及其影响、我国商用车产业存在的问题,并结合典型企业对标、产品对标和政策管理对标,分析了我国商用车企业与欧美发达国家企业之间的差距。
检索正文关键字
章节目录
-
一 我国商用车产业发展对标分析
- (一)我国商用车产业全球地位及影响
- (二)我国商用车产业存在的问题
- 1.全产业链尚未实现安全可控
- 2.关键技术尚未取得重大突破
- 3.世界一流企业尚未形成
- 4.国际品牌建设尚未实现突破
- 5.规范有序的市场使用环境有待改善
- 6.商用车标准体系有待优化
- 二 我国商用车典型企业对标分析
-
三 我国商用车产品技术对标分析
- (一)商用车整车特征与对标
- 1.载货车产品
- 2.客车产品
- (二)商用车零部件特征与对标
- (三)商用车产品技术对标分析
- (一)商用车整车特征与对标
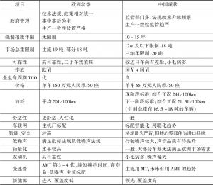
- 四 我国商用车管理对标分析
相关文献
查看更多>>>





