章节
包容的可持续工业化“中国经验”
检索正文关键字
章节目录
-
第一节 因地制宜、循序渐进推进工业体制改革
- 一 培育多元化市场主体,构建国有、民营、“三资”企业三足鼎立的工业格局
- 1.国有工业企业的改革及其贡献
- 2.非国有工业企业的发展及贡献
- 二 转变工业管理体制,由微观向宏观、直接向间接、部门向行业管理转变
- 一 培育多元化市场主体,构建国有、民营、“三资”企业三足鼎立的工业格局
-
第二节 把握时机、坚定不移融入全球产业分工体系
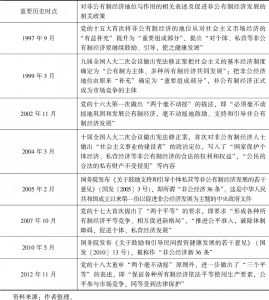
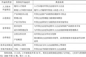
- 一 “请进来”:以最优惠政策吸引外商投资,承接国际产业大转移
- 二 “走出去”:充分发挥低要素价格优势参与国际市场竞争
- 三 积极参与全球治理,推动世界经济深度融合
-
第三节 与时俱进、“五化协同”走新型工业化发展之路
- 一 以“两化融合”为抓手,推动中国工业由要素驱动型向创新驱动型增长方式转变
- 二 以绿色生产为主线,构建工业可持续发展之路
- 三 以工促农、以城带乡推进工业化、城镇化和农村现代化同步发展
- 第四节 “有效市场+有为政府”打造中国特色工业发展模式
查看更多>>>























