- 分享
-
收藏(0)
查看图表上下文
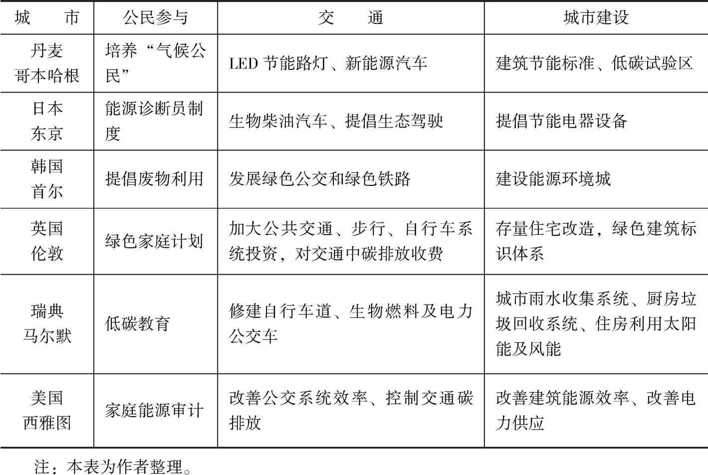
表2-2 国外典型低碳城市建设实践
资源编号:10295
图表出处:可持续工业化与创新驱动 出处详情
关键词:
所属学科:
图表描述:
图表规格:png
免费查看原图 查看全文
社会科学文献出版社版权所有
同文图表查看更多>
-
图表出处:可持续工业化与创新驱动
-
图表出处:可持续工业化与创新驱动
-
图表出处:可持续工业化与创新驱动
-
图表出处:可持续工业化与创新驱动
-
图表出处:可持续工业化与创新驱动






